725
2022-01-28保税物流中心(A型)设立指南行政审批事项办事指南
依据:《中华人民共和国海关法》第三十二条经营保税货物的储存、加工、装配、展示、运输、寄售业务和经营免税商店,应当符合海关监管要求,经海关批准,并办理注册手续。保税货物的转让、转移以及进出保税场所,应当向海关办理有关手续,接受海关监管和查验。
01、设立保税物流中心(A型)应当具备的条件
1.符合海关对物流中心的监管规划建设要求;
2.公用型物流中心的仓储面积(含堆场),东部地区不低于4000平方米,中西部地区、东北地区不低于2000平方米;
3.自用型物流中心的仓储面积(含堆场),东部地区不低于2000平方米,中西部地区、东北地区不低于1000平方米;
4.物流中心为储罐的,容积不低于5000立方米;
5.建立符合海关监管要求的计算机管理系统,提供可供海关查阅数据的终端设备,并按照海关规定的认证方式和数据标准与海关联网;
6.设置符合海关监管要求的隔离设施、监管设施和办理业务必需的其他设施。
02、保税物流中心(A型)的经营企业应当具备的资格条件
1.经工商行政管理部门注册登记,具有独立的企业法人资格;
2.具有专门存储货物的营业场所;
3.具有符合海关监管要求的管理制度。
03、“保税物流中心(A型)设立审批”申请所需材料
首次申请的话需要提供:
1.保税物流中心(A型)设立申请书;
2.保税物流中心(A型)的地理位置图、平面规划图。
注意:记得提交以上资料时需加盖公司的企业章!
“保税物流中心(A型)设立审批”
政务服务事项办理材料目录

保税物流中心(A型)的设立审批是不收费的
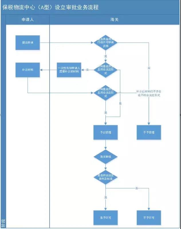
04、“保税物流中心(A型)设立审批”办理流程
1.企业申请设立物流中心,由主管海关受理,报直属海关审批;
2.企业自直属海关出具批准其筹建物流中心文件之日起1年内向海关申请验收,由主管海关按照《中华人民共和国海关对保税物流中心(A型)的暂行管理办法》的规定进行审核验收;
3.物流中心验收合格后,由直属海关向企业核发《保税物流中心(A型)注册登记证书》;
4.获准设立物流中心的企业确有正当理由未按时申请验收的,经直属海关同意可以延期验收,除特殊情况外,延期不得超过6个月;
5.获准设立物流中心的企业无正当理由逾期未申请验收或者验收不合格的,视同其撤回设立物流中心的申请。
“保税物流中心(A型)设立审批”具体办理流程图

05、保税物流中心(A型)的延续流程及有效期限
《保税物流中心(A型)注册登记证书》的有效期为3年。
如需办理延期,请注意:
1.物流中心经营企业申请延期的,应当在《保税物流中心(A型)注册登记证书》每次有效期满30工作日前办理延期手续,由主管海关受理,报直属海关审批;
2.直属海关对审查合格的物流中心经营企业准予延期3年,并换发或签注《保税物流中心(A型)注册登记证书》。
06、保税物流中心(A型)的企业变更流程
物流中心需变更经营单位名称、地址、仓储面积(容积)等事项的,主管海关受理企业申请后,报直属海关审批。
07、保税物流中心(A型)的企业注销流程
保税物流中心(A型)经营企业因故终止业务的,保税物流中心(A型)经营企业提出书面申请,主管海关受理后报直属海关审批,办理注销手续并交回《保税物流中心(A型)注册登记证书》。
《“保税物流中心(A型)设立审批”行政审批事项办事指南》及其附件需要时可在海关总署门户网站(复制并通过浏览器打开网址:
http://online.customs.gov.cn/static/pages/treeGuide.html)搜索“保税物流中心(A型)设立审批”自行下载。
云贸通以通关为核心,提供一站式跨境供应链服务、进出口货物清关、货代、仓储、金融、IT系统、保税物流中心及其配套服务,咨询热线:(021) 3538 2005。
推荐阅读
联系我们
电话:(021) 3538 2005
邮箱:yunmaotong@thecustoms.com.cn
地址:上海市杨浦区平凉路1000号天科国际大厦8楼

(021) 3538 2005

关注云贸通






